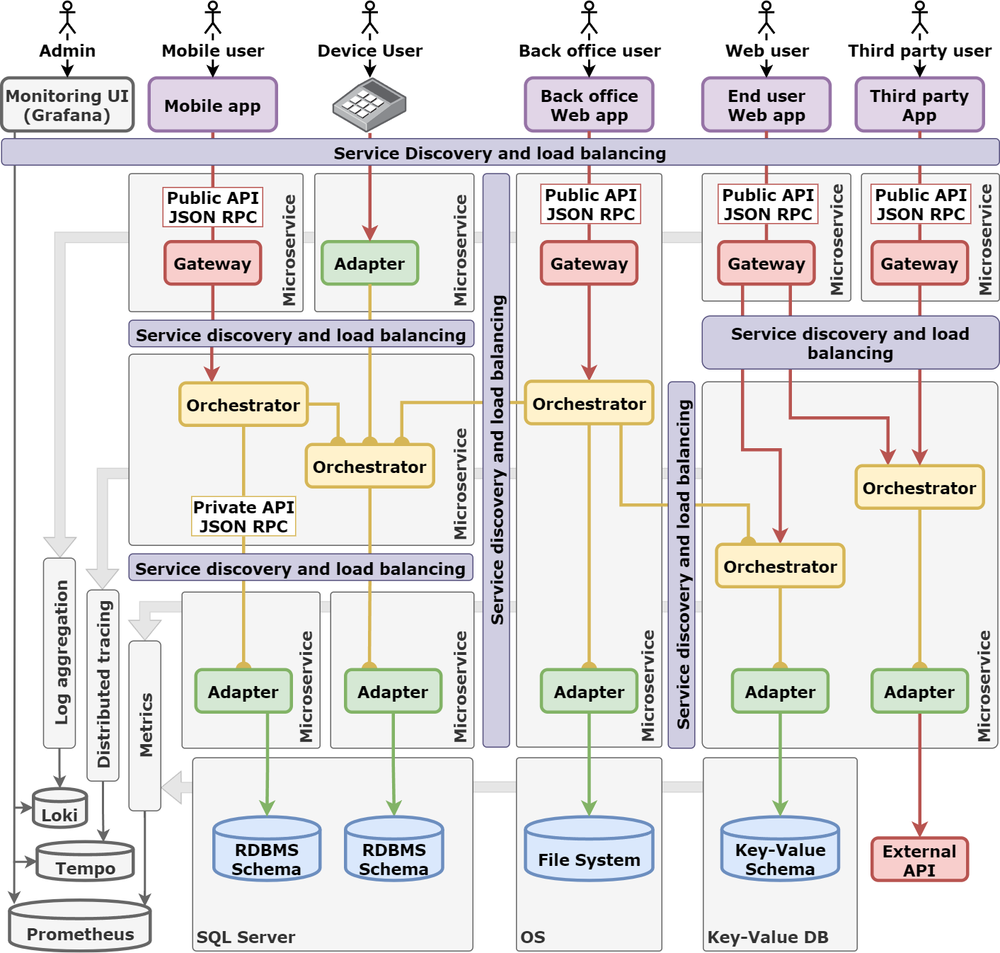
Architecture


The framework offers flexibility during deployment, in what may be called "bring your own architecture". The functionality is split into suites, suites into realms and realms into layers. When deploying, each layer can be activated in a process (also known as a microservice) alone or with some other layers. This allows the solution to run in as many or as few processes as required, including running in a single process like a monolith app.
For more information see suite, layer and realm.
Each of these processes usually runs in a Kubernetes pod. When needed, a service mesh like Istio can also be used, where it will add its proxy to that pod. Each of the processes is capable of sending logging, metrics and trace data to the observability solution, where Grafana and Prometheus are supported out of the box.